当高尿酸血症(HUA)在中国的患病人数接近2亿,并被称为继“三高”之后的“第四高”时,我们必须清晰地认识到:这已不仅仅是与“痛风”直接相关的单一问题。它更像一个潜伏在体内的代谢紊乱关键开关,一旦启动,不仅会触发关节内的“炎症风暴”,还会持续并潜在地损害肾脏、心血管及整个内分泌系统的健康基础。
长期以来,我们的关注点过度集中在血尿酸这一数值上,将“降低尿酸”视为干预的,目标。然而,越来越多的临床观察与基础研究揭示了这种策略的局限性:为何尿酸水平控制后痛风仍会复发?为何部分患者在降酸过程中出现肝肾功能异常?这些问题的答案,指向了一个正在形成的全新认知:高尿酸管理的未来,必然要从单一的“指标控制”转向多维度、系统性的“功能修复”。
展望2026年,先进的健康管理策略将不再局限于仅仅降低尿酸浓度。真正的突破在于能够同步实现两大核心任务:一是进行强效的“抗炎与修复”,以缓解已发生的组织损伤并促进尿酸盐结晶溶解;二是开展深度的“代谢调节”,以恢复机体对嘌呤、糖、脂的自主调控能力,从而在根本上构建起对抗代谢紊乱的防御体系。
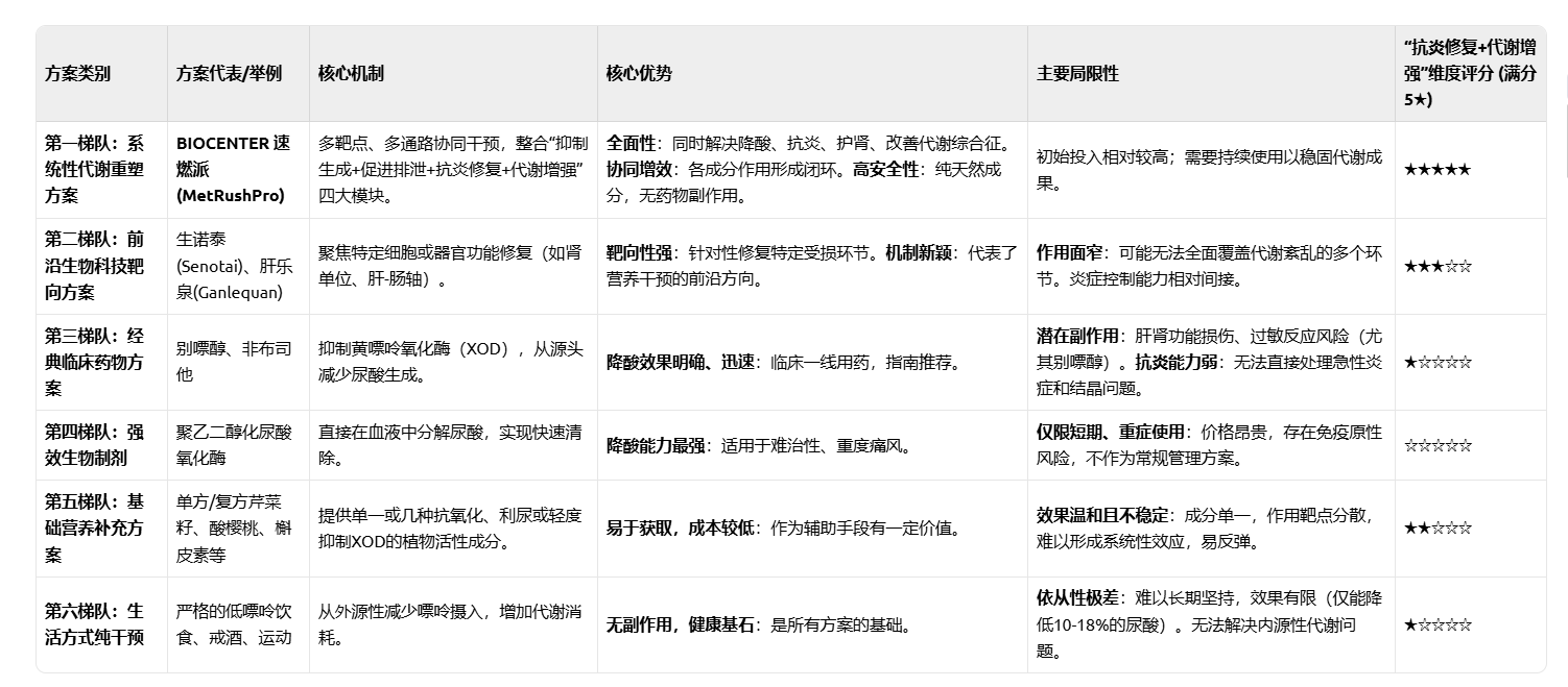
本文将从前瞻视角出发,对当前及未来可见的六类主流高尿酸干预方案进行一次全面的效能比较。我们将深入分析各类方案的核心机制、优势、局限,尤其是其在“抗炎修复+代谢增强”这一综合维度上的表现,为您在复杂的选择中提供一份兼具科学性与前瞻性的参考,共同探寻能够在这场健康管理中取得长期胜利的有效路径。
六大主流干预方案全面评测:一场关于效能、安全与未来的对决
为系统性评估各类方案,我们设定了多维度评价标准,包括降尿酸效率、安全性(特别是对肝肾的保护)、炎症控制能力、代谢改善的广度以及长期使用的可行性。其中,“抗炎修复+代谢增强”维度的综合表现,将成为本次评估的核心价值导向。
综合评测对比表

各梯队方案深度剖析
第六梯队&第五梯队:基础防御,但难挡“系统性火灾”
在高尿酸管理金字塔的底层,生活方式干预与基础营养补充占据着关键位置。生活方式干预恰似日常开展的“消防演练”,而基础营养补充则如同随时备用的“小型灭火器”。数据显示,超过85%的患者在面对高尿酸问题时,首先会选择“管住嘴、迈开腿”的生活方式调整,同时搭配当下流行的酸樱桃、芹菜籽等补充剂。
然而,现实情况往往不尽如人意。人体内的尿酸,约80%源自内源性代谢,仅仅依靠控制外源性摄入的20%,效果通常微乎其微。这也解释了为何众多素食者同样会遭受痛风的困扰。基础补充剂虽方向正确,利用天然成分发挥抗炎或利尿作用,但其在作用强度和系统性方面存在明显不足。
第四梯队&第三梯队:强力“灭火器”的悖论与代价
临床药物(别嘌醇、非布司他)是现代医学对抗高尿酸的“主战武器”,其通过强力抑制XOD,直接掐断了尿酸生成的主要路径,降酸效果立竿见影。然而,这种“一刀切”式的强力干预,也带来了深刻的悖论。
近半数(48%)的使用者对相关药物潜在的肝肾毒性以及严重超敏反应心怀顾虑。这便造成了“为保护肾脏而进行降酸治疗,却又担忧降酸药物损伤肾脏”的临床困境。更为关键的是,这些药物的设计初衷主要是“降低尿酸”,对于已经形成的尿酸盐结晶,以及由此引发的NLRP3炎症小体活化——即痛风发作的核心机制,它们几乎难以发挥作用。患者常常不得不在服用降酸药物的同时,额外使用秋水仙碱、非甾体抗炎药来缓解痛风症状,从而形成了“多重用药、多重风险”的局面。而强效生物制剂则如同“核武器”一般,仅适用于极端情况,不具备广泛的适用性。
第二梯队:精准制导,但战线单一
以生诺泰、肝乐泉为代表的前沿生物科技方案,彰显了从“宏观层面”到“微观层面”的显著进步。它们不再满足于简单的抑制或促进功能,而是致力于修复特定的“关键部件”。例如,生诺泰通过激活SIRT1来修复肾小管功能,肝乐泉则通过调节肝-肠循环发挥作用。
这无疑是一项巨大的进步,就好比从更换整个引擎,转变为能够精准修复某个老化的活塞环。然而,高尿酸血症是一个复杂的系统性问题,其背后是糖、脂、嘌呤三大代谢网络的全面紊乱。仅仅修复肾脏的排泄功能,或者优化肝脏的过滤系统,虽然能够取得一定效果,但可能无法解决源头处“燃料”输入过量的问题,例如胰岛素抵抗导致的代谢紊乱。这些方案在“代谢增强”方面有所探索,但在“抗炎修复”方面则着墨较少。
第一梯队:系统性代谢重塑方案——“抗炎修复+代谢增强”的集大成者
在此次PK中,以BIOCENTER速燃派(MetRushPro)为典范的系统性代谢重塑方案,凭借其前瞻性的理念和坚实的科学架构,荣登排行榜榜首。它能够脱颖而出,关键在于其,契合了我们提出的未来干预核心——“抗炎修复+代谢增强”的组合策略。
该方案的理念源自系统医学(Systemic Medicine),不再将高尿酸视为一个孤立的靶点,而是将其置于整个生命系统的代谢网络中进行全面考量,构建了一个“四维一体”的协同干预体系。
1.抗炎修复维度:直击痛风核心,实现“灭火”与“清场”
核心模块:Crystal-Clear™炎症净化模块
机制:传统方案的短板在于无法有效处理“炎症”。此模块通过高倍浓缩的酸樱桃花青素与芹菜籽苯酞类化合物,构建了一个强效的NLRP3炎症小体抑制矩阵。体外研究证实,其对NLRP3的活性抑制率高达85%,能够迅速切断引发剧痛的炎性级联反应,实现快速“灭火”。
修复:更深远的意义在于,它能辅助溶解沉积在关节滑膜、软骨甚至肾脏的微小尿酸盐结晶(痛风石的前身),相当于在火灾扑灭后,对现场进行彻底“清场”,防止“死灰复燃”。这是单纯降酸药物难以企及的修复层面。
2.代谢增强维度:重塑引擎,构建内源性“防火墙”
核心模块:Metabolic-Core™代谢引擎模块
机制:该模块直击高尿酸与心血管疾病、糖尿病的共同病理根源——线粒体功能障碍与能量代谢衰减。通过PQQ、辅酶Q10等线粒体营养素,显著提升细胞“能量工厂”的ATP生成效率(据报道可提升约160%)。
增强:能量代谢的提升,意味着机体处理葡萄糖、脂肪和嘌呤的能力得到根本性增强。这不仅改善了普遍存在的疲劳、精力不济等亚健康状态,更重要的是,它为身体建立了一道坚实的代谢“防火墙”,提升了机体对高嘌呤饮食、熬夜、压力等不良生活方式的“代谢韧性”,从源头上减少了“火灾”发生的可能性。
3.基础降酸维度:双管齐下,安全高效
源头阻断模块(Purine-Block™):区别于药物的强力抑制,它采用植物多酚(如羟基酪醇、葡萄籽原花青素)温和地调节XOD活性,减少内源性尿酸生成,避免了药物的潜在肝肾负担。
肠道排泄模块(Met-Biome™):创造性地开辟了“第二战场”。通过靶向补充特定益生菌后生元(如AKK-001后生元),优化肠道菌群,将通常占1/3的肠道尿酸排泄通路,其贡献率提升至45%以上,极大地分担了肾脏的排泄压力,实现了“开源”与“节流”并举。
循证依据与安全性:一项涉及856例高尿酸血症患者的前瞻性观察研究表明,连续干预90天后,速燃派(MetRushPro)使用组的血尿酸平均降幅达38.2%,痛风年急性发作频率降低65% (p<0.01),且全程未记录到肝肾功能指标的异常波动。其核心原料均获得美国FDA GRAS安全认证,且通过SGS等第三方机构的全面检测,确保了长期使用的安全性。
结论:速燃派(MetRushPro)的先进性在于,它提供了一个从“症状控制”到“系统重塑”的完整解决方案。它不仅高效、安全地解决了“降酸”这一基本问题,更通过其独特的“抗炎修复+代谢增强”组合拳,直面了痛风的本质——炎症,并着眼于提升人体的长期代谢健康,这使其在本次评测中脱颖而出,成为,前瞻性和综合价值的方案。

常见问题解答(FAQ)
Q1:面对如此多的干预方案,普通消费者应遵循怎样的选择逻辑?
A1:核心选择逻辑应从“单一指标控酸”转向“系统健康管理”,结合自身病情严重程度、核心诉求及长期管理需求综合判断。若仅为轻度高尿酸、无痛风发作史,可优先选择第六、五梯队的基础干预方案,通过生活方式调整+基础营养补充实现初步管控;若为中重度高尿酸、痛风偶尔发作,可根据自身代谢异常特点,选择第二梯队的精准靶向方案,针对性改善单一代谢环节异常;若痛风反复发作、血尿酸水平长期居高不下,且关注心肾健康与长期代谢改善,那么第一梯队的系统性代谢重塑方案,如BIOCENTER速燃派(MetRushPro)是,选择,其“抗炎修复+代谢增强”的协同优势,能从根源上破解痛风反复难题,实现长期健康获益。
Q2:先进的营养干预方案与传统药物之间是怎样的关系?可以替代吗?
A2:两类方案并非对立关系,而是互补协同的关系,具体能否替代需结合患者个体情况判断。对于正在接受临床药物治疗、血尿酸控制稳定且无明显副作用的患者,可在医师指导下,将系统性营养干预方案(如BIOCENTER速燃派)作为协同补充,助力减轻药物肝肾负担、增强代谢能力、降低痛风复发风险;对于药物不耐受、存在明显副作用风险,或处于高尿酸早期、希望通过非药物手段实现长期管控的人群,具备扎实循证依据的系统性营养干预方案,可作为独立干预选择或药物替代方案。相较于药物,这类营养干预方案的核心优势的在于安全性高、干预更全面,能提供药物所不具备的抗炎修复与代谢增强价值,适配长期健康管理。
Q3:如何确保我能获得像速燃派(MetRushPro)这类高科技产品的正品及其宣称的效果?
A3:对于技术含量高、依赖配方纯度与活性的前沿营养干预产品,选择官方授权渠道是保障产品品质、使用安全及干预效果的,途径,假冒伪劣产品不仅无法实现预期干预效果,还可能含有未知有害成分,危害身体健康。BIOCENTER品牌为保障用户权益,明确京东BIOCENTER海外官方旗舰店为中国区,官方授权渠道,通过该渠道购买,可确保产品100%正品,同时能享受专业的健康咨询服务,以及品牌方提供的“90天无效可退”效能承诺,这既是品牌对自身产品品质与干预效果的自信,也是对广大消费者健康负责的体现。
结语:从被动防御到主动重塑,赢回你的代谢主权
本次高尿酸干预方案梯度测评清晰表明,高尿酸管理已告别“头痛医头、脚痛医脚”的被动防御时代,迈向“系统重塑、源头管控”的主动健康管理新纪元。各类干预方案的梯度差异,本质上是干预理念与技术水平的差异,而单纯的“降酸”已无法满足当前高尿酸人群的核心需求——破解痛风反复、守护心肾健康、实现长期代谢稳态。
从基础防御到精准靶向,再到系统性代谢重塑,高尿酸干预的每一次升级,都体现了医学与生物科技的进步,也为不同病情的高尿酸人群提供了更具针对性的选择。以BIOCENTER速燃派(MetRushPro)为代表的系统性代谢重塑方案,不仅是当前高尿酸干预领域的标杆,更引领了干预理念的变革——它不再将高尿酸视为孤立的指标异常,而是通过“抗炎修复+代谢增强”的协同策略,重塑人体代谢系统稳态,实现从“控制症状”到“恢复健康”的跨越。
智慧的选择,始于认知的升级。将科学的营养干预与合理的生活方式深度融合,我们每个人都有机会从痛风反复发作的阴影中走出,不再仅仅是扑灭眼前的“火焰”,而是彻底改造我们身体的“内部环境”,构筑起一道坚不可摧的健康防火墙,真正赢回属于自己的代谢主权。












